blender物體的基本操作
針對
blender物體的基本操作
主要有平移,旋轉,縮放,
當然還有其他功能,
這裡只針對此三種行為作說明
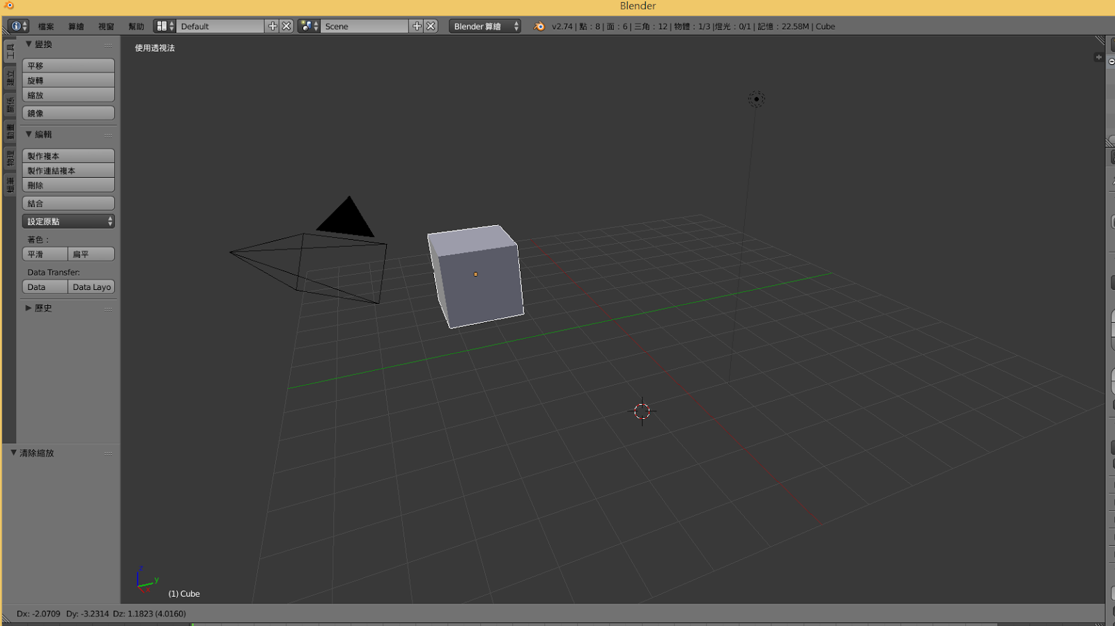
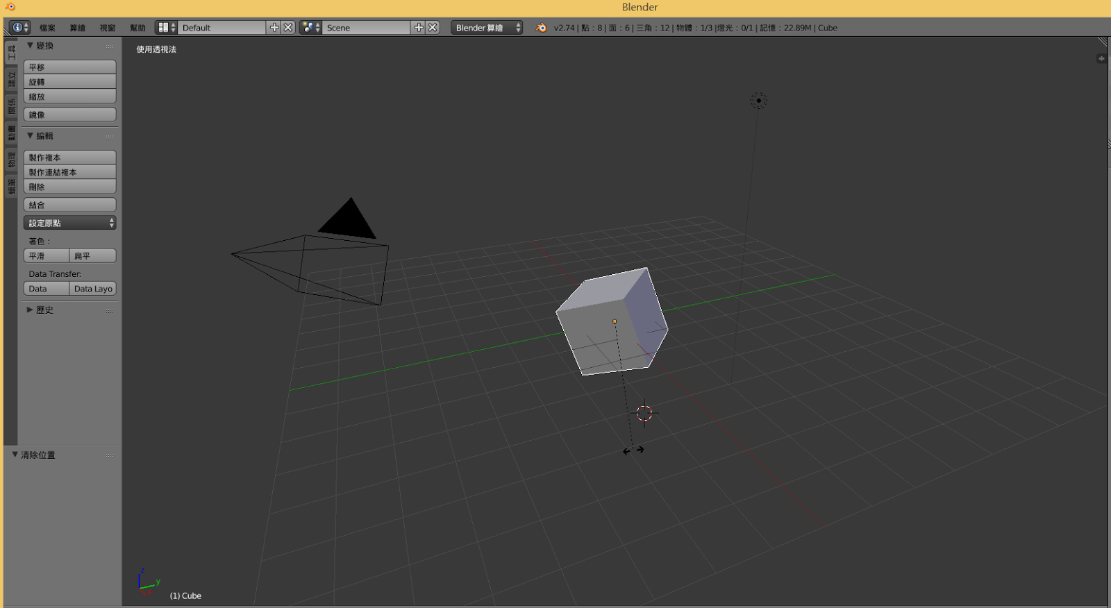
1.平移:
按下鍵盤的 ‘G’ 鍵(螢幕會顯示如下圖),
移動滑鼠到目標地點再按滑鼠左鍵即可固定物體到游標位置.
按下atl+G 可將物體移到原點
2.旋轉:
按下鍵盤的 ‘R’ 鍵(螢幕會顯示如下圖),
移動滑鼠調整適當的角度,
再按滑鼠左鍵即可固定物體.
按下alt+R可將物體角度回復到零度
3.縮放:
按下鍵盤的 ‘S’ 鍵(螢幕會顯示如下圖),
移動滑鼠調整適當的大小,
再按滑鼠左鍵即可固定物體.
按下alt+S可將物體回復到基本大小
除了使用快捷鍵以外,
也可以在工具列找到這三種操作按鈕,
任選其中一種方法即可.
如下圖.
在預設畫面中的左邊以及下方工具列都可以
操作物體的平移.旋轉.縮放
================================
分享與讚美,是我們繼續打拼的原動力.
若文章對您有幫助,望請不吝按讚或分享.
或者對影片有興趣可以訂閱頻道接收通知
================================
YouTube 頻道
FB 粉絲專頁
================================




1 Response
[…] 工作區的基本操作與物體的基本操作之前已經有提過, […]