透過 Blender 建立第一個 3D 動畫

首頁 >> 分享 >> 工具 >> 透過 Blender 建立第一個 3D 動畫


之前介紹過 Blender

它是一套功能強大的開源軟體,

舉凡從 動畫、建模、影片編輯與合成、繪畫、雕刻、視覺效果…..等等,

這套軟體都能全包了,

甚至連電影都使用過此套軟體,

很可惜的普及率並沒有想像中的高,

工作區的基本操作物體的基本操作之前已經有提過,

今天就直接教大家:

透過 Blender 建立第一個 3D 動畫

今天要來模擬布料掉落的動畫,

最後物品會蓋在碰撞的目標上

首先從上方工具列 ADD – >  Mesh -> Plane

新增一個平面,

使用快捷鍵 G 來移動此平面,

將其移至立方體的上方

鍵盤最右邊的數字鍵 7 切換到上視角,

並以快捷鍵 S 來縮放此平面,

讓其面積大於底下的立方體 ,

按住滑鼠中鍵滑動滑鼠就能夠自由的移動視角,

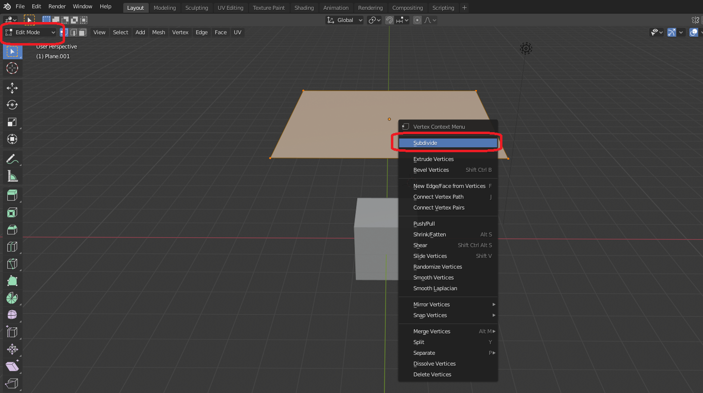
切換到編輯模式 (也能使用快捷鍵 Tab)

在平面上單擊滑鼠右鍵出現選單 ,

選擇 Subdivide (細分) 將一個完整的面切為許多小平面,

切換回物體模式,

在屬性視窗中找到物理屬性,

將此平面設定為布料 Cloth

點選立方體後,

將其設定為碰撞(Collision) 物

最後在下方時間中按下播放鍵,

就能夠觀看此次的主題:

布料掉落的 3D動畫



================================
分享與讚美,是我們繼續打拼的原動力.
若文章對您有幫助,望請不吝按讚或分享.
或者對影片有興趣可以訂閱頻道接收通知
================================
YouTube 頻道
FB 粉絲專頁
================================

guangyaw

重點主題: 程式設計: Python , Django,Android 工具與軟體: Open edX,Linux工具,Blender教學 分享各地美景與產品使用心得,遊戲實況,甚至影視戲劇等, 您的訂閱就是頻道成長的原動力。 YouTube 頻道: https://youtube.com/xyawli

You may also like...

4 Responses

  1. 2020-04-27

    […] 上次提到 3D 動畫部分, […]

  2. 2020-04-29

    […] 用來做 3D動畫,影片剪輯, […]

  3. 2020-04-30

    […] 除了 3D動畫、3D建模、影片剪輯以外, […]

  4. 2021-12-04

    […] 從 3D建模、2D動畫、3D動畫、影片剪輯等等, […]

發佈留言