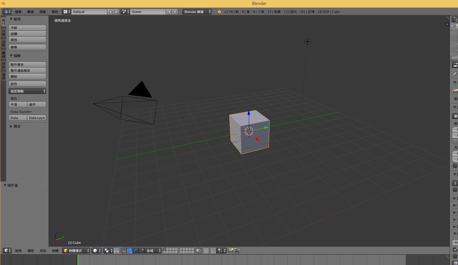
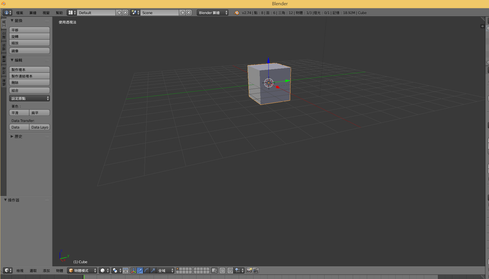
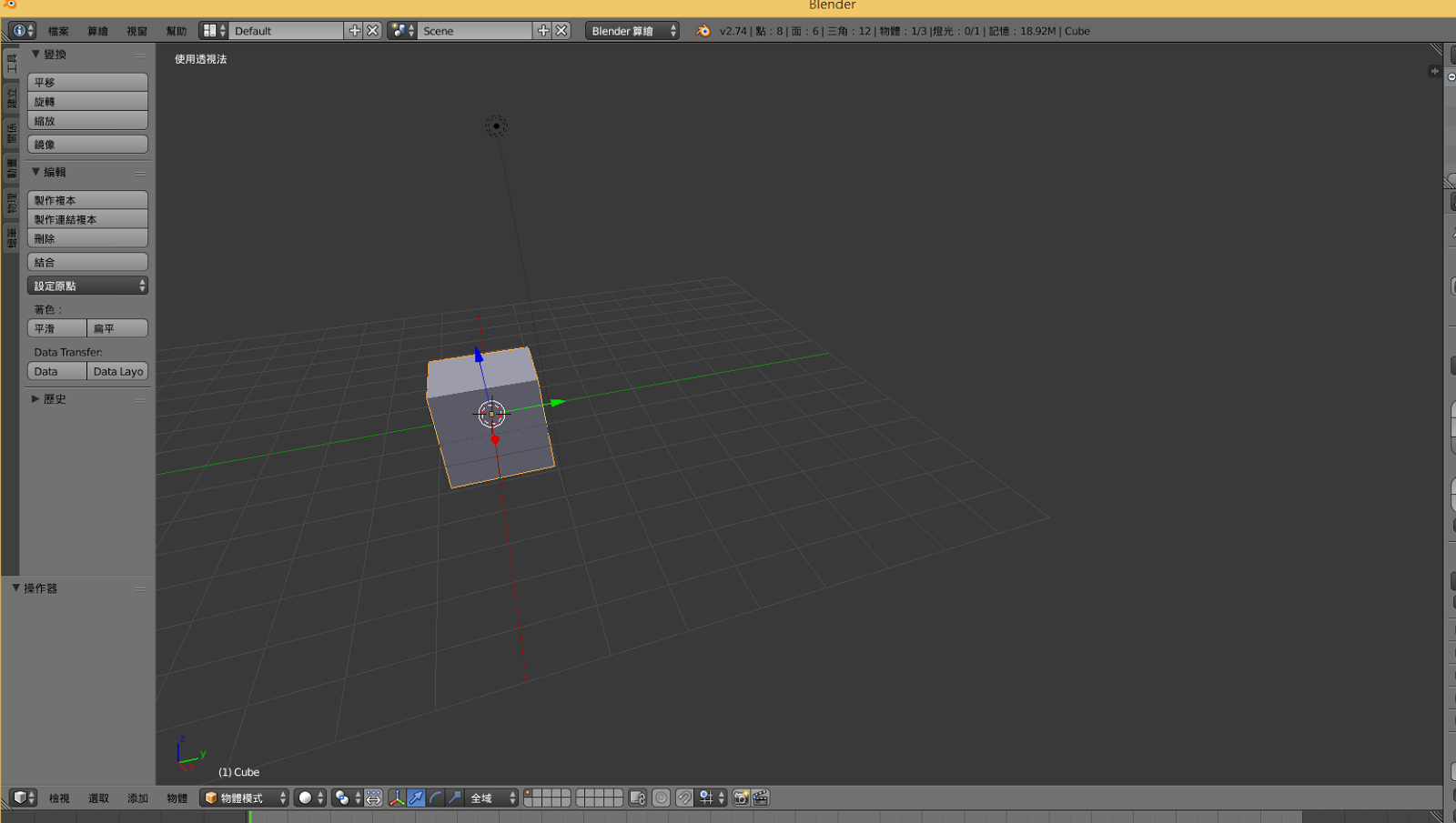
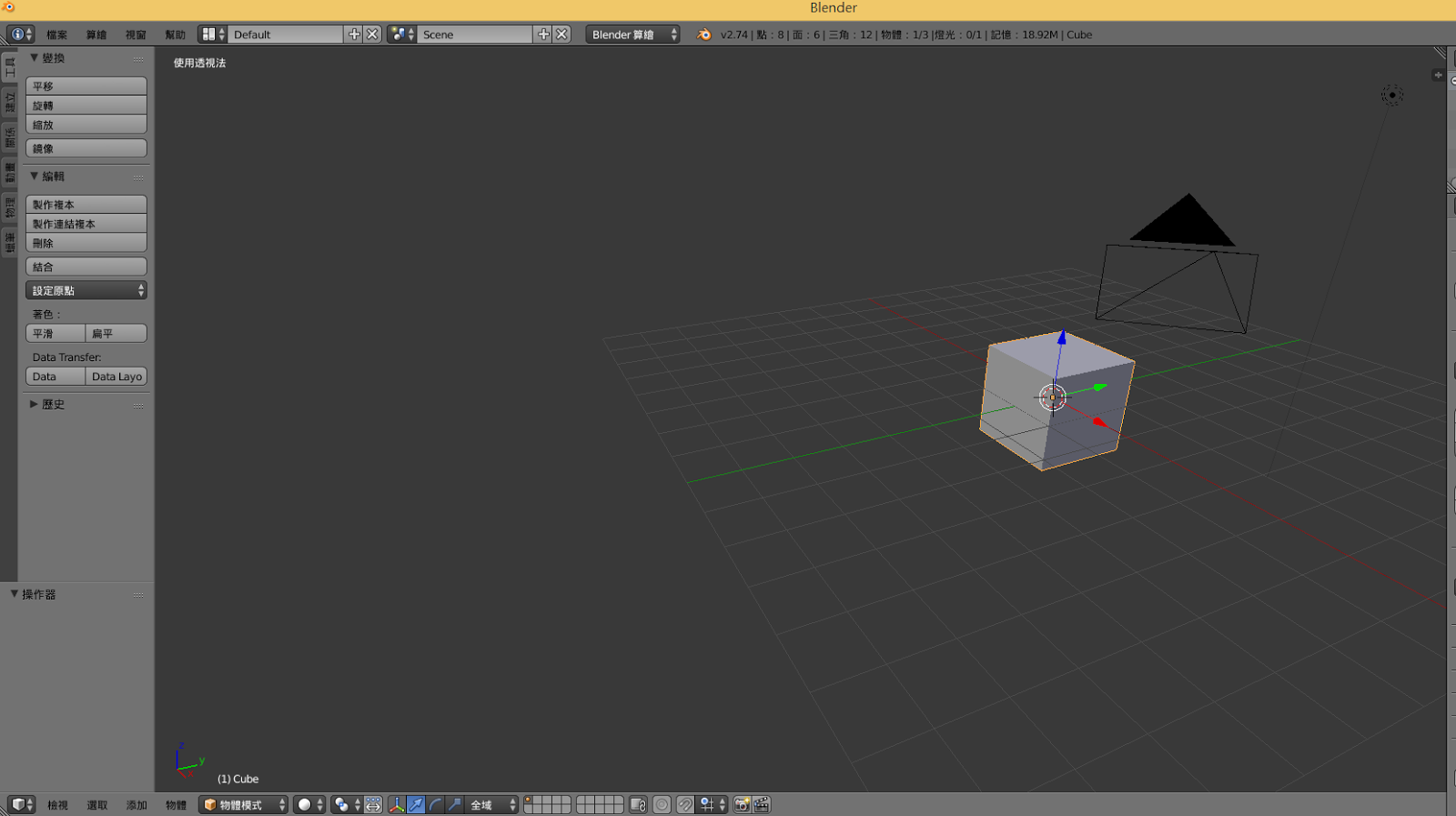
blender工作區的基本操作
blender工作區的基本操作
1.”shift”鍵+滑鼠中鍵滾輪向前滾動可將工作區往上移
2.”shift”鍵+滑鼠中鍵滾輪向後滾動可將工作區往下移
3.”ctrl”鍵+滑鼠中鍵滾輪向前滾動可將工作區往右移
4.”ctrl”鍵+滑鼠中鍵滾輪向後滾動可將工作區往左移
5.滑鼠中鍵向前滾動可將工作區放大
6.滑鼠中鍵向後滾動可將工作區縮小
7.按著滑鼠中鍵不放,拖曳滑鼠可隨意旋轉工作區的角度
================================
分享與讚美,是我們繼續打拼的原動力.
若文章對您有幫助,望請不吝按讚或分享.
或者對影片有興趣可以訂閱頻道接收通知
================================
YouTube 頻道
FB 粉絲專頁
================================







1 Response
[…] 工作區的基本操作與物體的基本操作之前已經有提過, […]